If you have any questions about rules, ordinances, norms or laws, we are at your side with advice, free of charge. You are welcome to contact us by email (anfrage@psa-check.com) or by phone (+49 2309 60099-67). We not only test, but for us a test service means to accompany you from the drafting to the end or to carry out these activities.
Securants without installation documentation
Testing of anchors or attachment points on roof surfaces without an installation protocol or installation documentation.
Reinstall or test?
Testing of attachment points / anchors on roof surfaces without installation documentation according to DIN EN 795. Installations before 2012 or DGUV Information 201-056 (formerly BGI 5164)
Some important information.
On October 21, 2010, the European Court of Justice (EUGH) ruled in its judgment C185 / 08 that AE, which are intended to remain on the building, are not subject to the PPE Directive, but are to be classified as construction products according to Directive 89/106 / EEC .
Accordingly, the previously applicable DIN EN 795 was no longer valid for permanently installed anchor devices / anchors (AE).
DIN EN 795 (personal fall protection equipment - anchor devices), which was changed and adapted in July 2012, was restricted on November 24, 2015 by the implementation decision (EU) 2015/2181 of the European Commission.
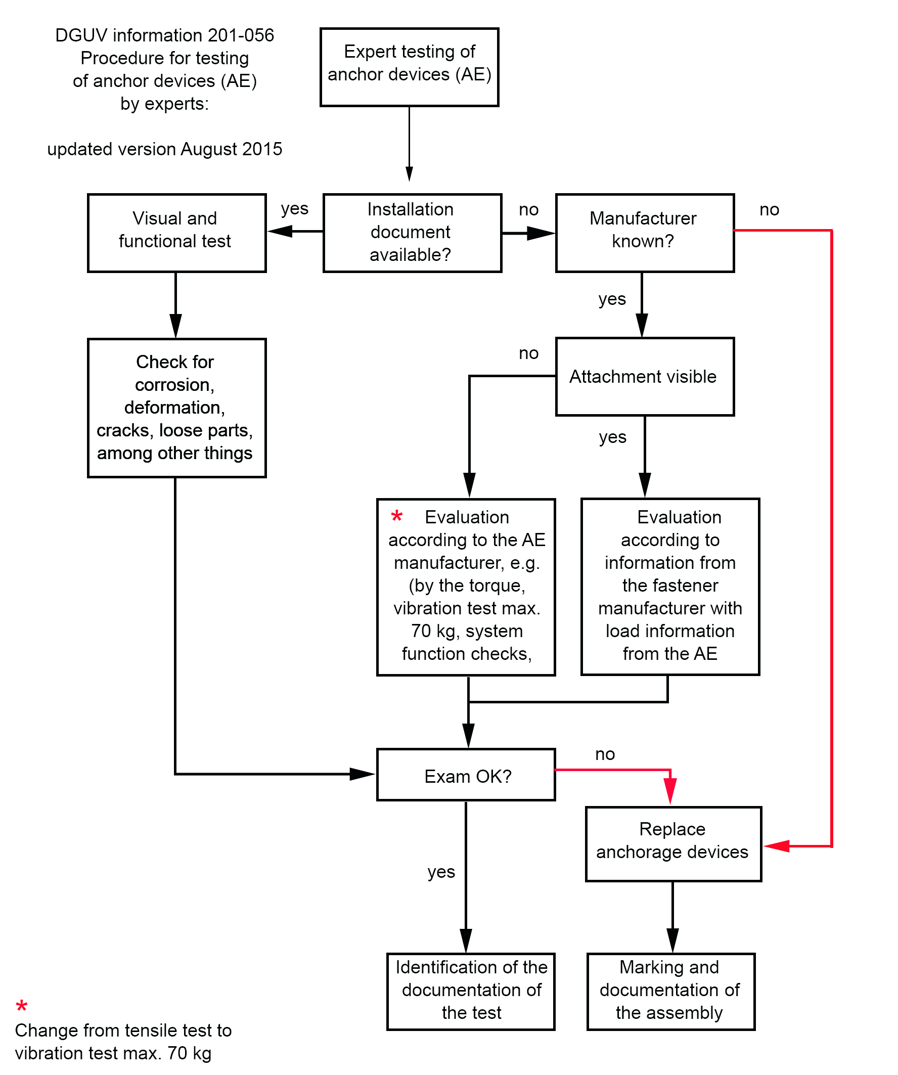
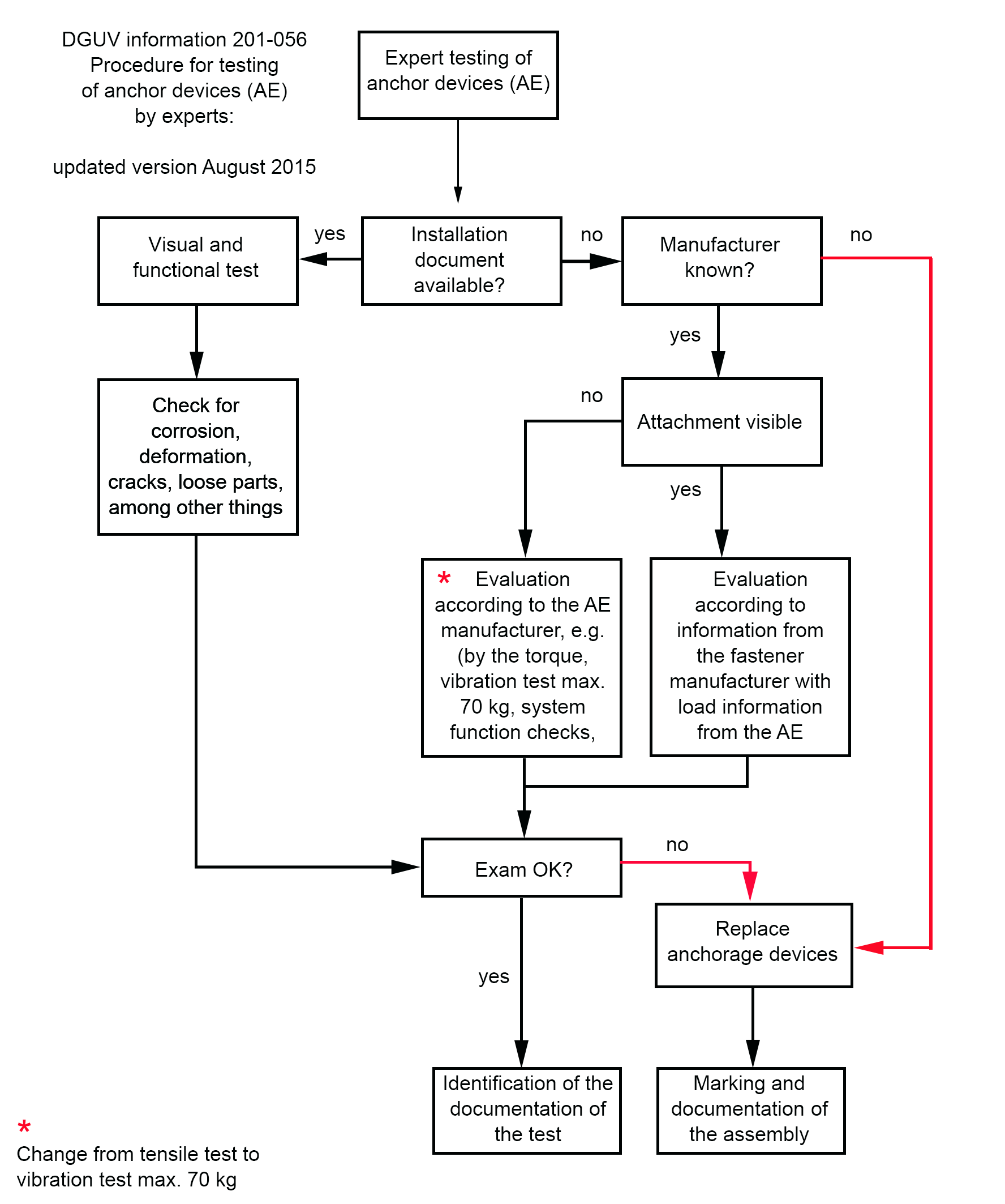
DGUV 201-056 with the "Planning principles for anchor devices on roofs" was reissued in August 2012. An updated version was published in August 2015. Following the above-mentioned decision of November 24, 2015, DGUV 201-056 with updated Annex 3 from April 2017 was published. Appendix 3 is a prevention guideline "Carrying out expert tests on anchor devices".
There, the determination or testing of anchorage devices is regulated without proof of proper assembly (assembly documentation) and also shown with individual processes in the flowchart.
Short Summary:
The Court of Justice of the European Union ruled on October 21, 2010 that the anchorage devices are not part of PPE against falls from a height and that EN 795 is not valid for this.
The EN 795 was then changed in July 2012. DGUV 201-056 was changed in August 2012.
In August 2015 the DGUV 201-056 was changed again.
On November 24, 2015, the European Union issued a resolution that the updated version of EN 795 is not sufficient for the permanently installed anchorage devices, as these are not considered PPE.
DGUV 201-056 will be published in April 2017 with the changed execution of tests without assembly documentation.
This means that tests can only be carried out by qualified testers. Since the anchorage device is not PPE against falls, training to become an expert according to DGUV principle 312-906 (formerly BGG 906) is no longer sufficient.
Tests without installation documentation are regulated and possible in detail by the manufacturer's specifications and guidelines. Not every roof skin has to be cut open; load tests (tensile tests) can also be carried out. However, these are only to be carried out by experts in order to rule out weakening if the tensile load is too high.
As a testing company, we are in constant dialogue with the employers' liability insurance association, standards committees and manufacturers. Our testers are IHK-tested and trained materials testers with certificates in the area of tensile tests and load tests, as well as experts certified by the manufacturer. In addition, of course, also experts according to DGUV principle 312-906 (but this is of no importance in the area of securants).
Before 2012, the installation and assembly documentation was not of major importance for testing. Therefore, by and large, anchors that were installed in a roof cladding before 2012 have no installation documentation.
Many testing companies also unsettle companies and, in this case, urge them to open the roof cladding and reinstall the anchors. Of course, this is very costly.
Of course, the focus is undoubtedly on safety, without paying attention to the economic aspect. In 95% of all cases it is unnecessary to open the roof cladding due to the lack of assembly documentation.
We create clarity!
Our testing company is in constant dialogue with the employers' liability insurance association, standards committees, manufacturers of attachment points, the DGUV and other responsible bodies with regard to regulations, standards, laws and occupational safety. Because tests are not an interpretation of rules and standards, but are subject to in-depth knowledge.
At the time of installation, the anchor point must already meet the required tensile strength on site and be approved for the European Economic Area.
This means that the anchorage point including the specified and supplied fastening materials are designed for a fall, even if it is a restraint system. So there is nothing to be opposed to a stress test. Even a load test in the form of a tensile test must not add to the material, since in a load test the yield point of the base material of the anchorage point itself is not reached.
Before installing the anchors / attachment points, the load-bearing capacity of the roof / substructure had to be checked before October 2012 and, if in doubt, a structural engineer had to be consulted and the building regulations had to be observed.
Even before October 2012, assembly could only be carried out by qualified assembly personnel in accordance with the manufacturer's assembly instructions.
If these points have been complied with, a subsequent load test of the anchors has no influence on the strength after the load test. If an anchor loosens during the load / tensile test, the anchor would no longer be permissible even with existing installation documentation and would have to be blocked and replaced.
The test may of course only be carried out by test personnel with well-founded specialist knowledge. However, this may only be carried out if the manufacturer is known, the type and design are known and the test force to be applied is known.
There is often the statement that DGUV 201-056 in the current version of August 2015 prohibits tensile / load tests on anchors in order to replace the missing assembly documentation of the attachment point with a load test (for attachment points before October 2012 or August 2015) .
This statement is wrong!
DGUV Information 201-056 states the following on page 20:
Maintenance and subsequent testing of existing anchorage devices
A subsequent check (expert check) of existing AE involves various dangers and may only be carried out by people with well-founded specialist knowledge.
- improper testing
- Fasteners can be overstressed, damage to the roof cladding, etc.
(Real force flow not recognized ➜ test forces can be factors too high or too low)
- A test must always be documented in writing and corresponds to a repeat test of the attachment point

The change is in the procedure, there is now referred to a vibration test with a maximum of 70 kg instead of the tensile test. The concerns lay in the improper execution of the tensile tests. However, now in the Maintenance and subsequent testing of existing anchorage devices pointed out that the stress tests may only be carried out by people with well-founded specialist knowledge.
The company ABS Safety GmbH issued the following statement on January 29th, 2016:
(Original quote)
"We (the company ABS Safety GmbH) as a manufacturer of fall protection systems, approve our products! Pull tests can still be carried out on ABS fall protection systems! This is a quality feature!"
(Customer information from 01/29/2016 / ABS Safety GmbH)
In the procedure for testing anchors without installation documentation and fastenings that cannot be viewed, EN 795 contains the load test for anchorage points in the schematic procedure.
The way of the test was made clear by us with green arrows.
(see below)

Source: DIN EN 795 published by Beuth Verlag / part of the schematic procedure


Legal basis and information
TRBS 2121 "Technical rules for operational safety - Danger to people from falls"
DIN 4426 "Safety requirements for workplaces traffic routes"
DIN EN 363 "Personal fall protection equipment - Personal fall protection systems"
DGUV regulation 38 (formerly BGV C22) "Construction work"
BGR 198 / DGUV rule 112-198 "Use of personal protective equipment against falls"
DGUV Information 201-007 (formerly BGI 656) "Roof work"
DGUV-I 201-056 (formerly BGI 5164) "Planning principles for anchor devices on roofs"
ASR A2.1 "Technical rules for workplaces - protection against falling ..., entering danger areas"
DIN EN 795 "Personal fall protection equipment - anchor devices"
DGUV principle 312-906 (formerly BGG 906) "Fundamentals for the qualification of persons for the professional inspection and assessment of personal fall protection equipment"
Law of the accident insurance carriers
According to Book VII of the Social Code, the accident insurance institutions have, among other things, the task of "using all suitable means to prevent accidents at work, occupational diseases and work-related health hazards and to provide effective first aid."
In this context, they are authorized to issue accident prevention regulations "insofar as this is suitable and necessary for prevention and state occupational health and safety regulations do not regulate this". In addition to these DGUV regulations, the accident insurance institutions publish, among other things, DGUV rules and DGUV information:
DGUV regulations:
The DGUV regulations are binding for the insured as an autonomous law.
DGUV rules:
To help with the implementation of the requirements from the state and autonomous occupational safety regulations, the accident insurance institutions DGUV draw up rules taking into account technical specifications and experience from prevention work. If the recommendations given there are complied with, the employer can assume that he has taken suitable measures to prevent accidents at work, occupational diseases and work-related health hazards. However, he also has the option of using other solutions to achieve the same level of safety and health protection for employees.
DGUV information:
As DGUV information, individual accident insurance institutions give special publications as non-binding assistance and recommendations for certain industries, activities and target groups.
Source: IFA / DGUV
Link:
https://www.dguv.de/ifa/fachinfos/regel-und-rechte/erlaeuterungen-zum-regelwerk/index.jsp